Серия воздушных завес Frico PA2500 запущена в производство в 2012 году. В конструкторских решениях воплощен многолетний инженерный опыт компании в области создания климатического оборудования и новейшие разработки в областях электроники, приборостроения и энергосберегающих технологий. Завесы Frico PA2500 создают воздушный барьер, который препятствует попаданию холодного воздуха в помещение, и способствуют формированию собственного температурного режима. Воздушные завесы оптимальны в эксплуатации для офисных, торговых и иных зданий подобного назначения.
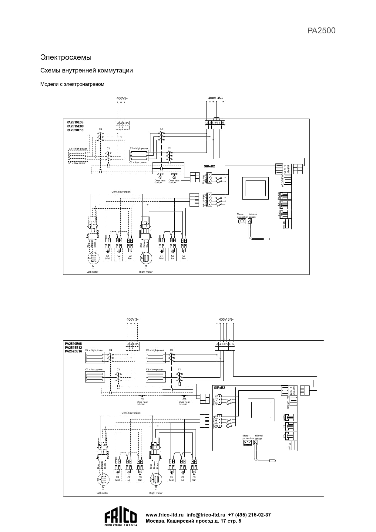
Frico PA2515E08 - это воздушная завеса с электрообогревом. Модель Frico PA2515E08 спроектирована для установки в дверные и оконные проемы высотой не более 2,5 м. Модель отличается длиной корпуса (1,5 м) и мощностью (8 кВт).
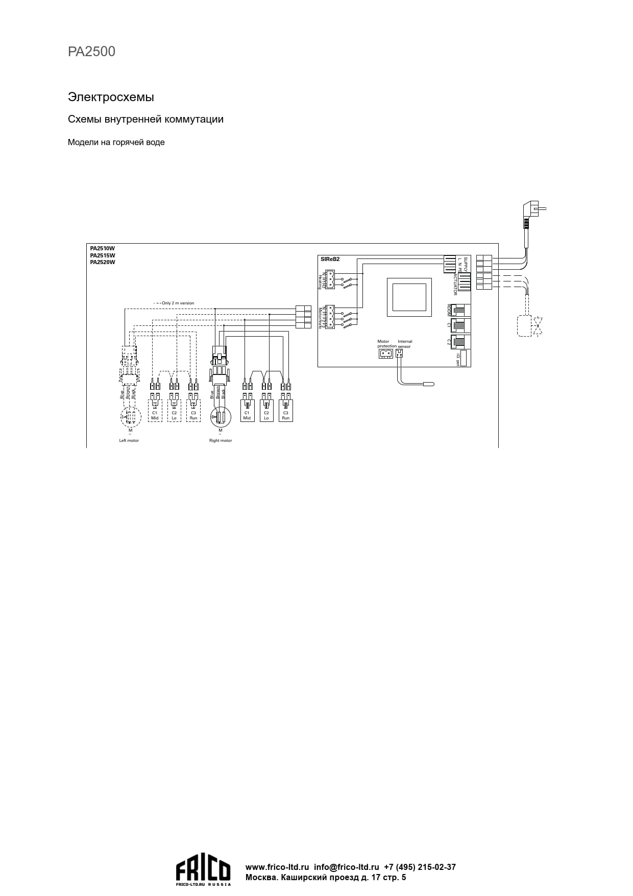
Значительный набор функций, которыми оснащены Frico PA2515E08, позволяет отстроить индивидуальную модель полностью автоматической работы оборудования с учетом конфигурации помещения, режима его работы и специфики конструкции проема для дверей.
Для достижения требуемого уровня комфорта, в зависимости от температурных условий, в сочетании с оптимальным режимом энергосбережения, используется комбинация режимов работы нагревательного элемента (3 ступени нагрева) и вентилятора (3 режима скорости).
Корпусная часть воздушных завес спроектирована в современном дизайнерском стиле, который отлично совместим с любыми интерьерными решениями, реализованными внутри помещения. Отдельное внимание при проектировании корпуса уделено удобству монтажа: верхняя часть корпуса завесы с электрическим нагревателем имеет специальное углубление для ввода и прокладки кабеля внутри оборудования.
Критерии выбора оборудования серии Frico PA2500
Результат, ожидаемый от применения оборудования, предопределен соответствием характеристик оборудования и параметров здания, в котором запланировано его использование.
Подбирая воздушную завесу, необходимо учитывать различия серии Frico PA2500 по типам:
- наличие электрической системы обогрева,
- наличие системы обогрева с подачей горячей воды.
В каждом типе имеется линейка оборудования, отличающаяся по ряду параметров. При подборе модели следует как можно точнее определить требования, предъявляемые к воздушной завесе, исходя из конкретных условий, в которых она будет эксплуатироваться.
Высота проема дверей (ворот) и, соответственно, высота, на которой будет смонтирована завеса, должны соответствовать параметру, рекомендованному производителем, это необходимо учесть при выборе модели. Также оказывает влияние баланс давления воздуха снаружи и внутри помещения, а также параметры вентиляционной системы.
В случае, если ширина проемов дверей (ворот) превышает рекомендованные производителем параметры, нужно запланировать приобретение соответствующего количества единиц оборудования. При этом, воздушные завесы следует смонтировать вплотную.
Необходимо принимать во внимание то обстоятельство, что воздушные завесы позиционируются, как энергосберегающее оборудование, в связи с чем, параметр тепловой мощности является второстепенным по отношению к параметру расхода воздуха.
Энергосберегающая концепция Thermozone
Основной задачей, которую эффективно решает линейка тепловых завес Frico, является создание воздушного барьера, надежно разделяющего области с разными температурными параметрами – внутри помещения и вне его, препятствующего потерям энергии, затраченной на нагрев/охлаждение воздуха в помещениях. Все типы окон, ворот или дверей являются источником бесполезного расхода энергии - в холодное время года теряется тепло, в тёплое – охлажденный воздух.
Оборудование Frico характерно невысоким собственным энергопотреблением и крайне низким уровнем шума в процессе его эксплуатации.
В основе эффективности данного оборудования лежит энергосберегающая концепция Thermozone.
Преимущества, которые вы получаете вместе с тепловыми завесами Frico PA2515E08:
- надежный барьер, защищающий микроклимат помещения от воздействия воздуха снаружи;
- оптимальное сочетание экономичного потребления электропитания и мощности оборудования;
- отличное сочетание крайне низкого уровня шума, производимого работающим оборудованием и высоких показателей производительности воздушной завесы;
- комфортный температурный режим в защищаемых помещениях, как в зоне работы воздушной завесы, так и во всем его пространстве;
- соответствие оборудования всем критериям качества, предъявляемым к оборудованию данного класса;
- соответствие оборудования отечественным и международным стандартам;
- высокое качество оборудования, подтвержденное трехлетней гарантией производителя.
Класс защиты
У завесы PA2515E08 класс защиты - IP20. Первая цифра "2" означает, что прибор защищен от попадания пальцев и других предметов, чей диаметр превышает 12,5 мм. Вторая цифра "0" означает, что прибор не защищен от попадания капель падающих на него.
